通知公告
活动报道
图书推介
图书推介
电子书推介
数字资源
事实应用
图书期刊
多媒体
少儿教育
自建资源
全国图书馆参考咨询联盟
报名平台
开馆时间
资源概况
读者须知
读者指南
办证指南
暂时不用
登录
中心首页
图书馆
档案馆
综合展厅
培训中心
展示中心
文化活动
首页
通知公告
活动报道
图书推介
数字资源
报名平台
您现在的位置:
首页
-
文化活动
文化活动
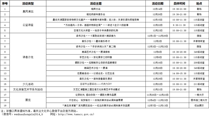
【抢先播报】空港文化中心——2018年12月活动安排
作者:管理员 发布日期:2018-11-30